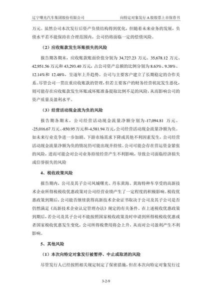
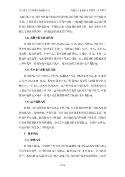
一、曙光股份基本面速览:它到底做什么?
很多投资者第一次听到“曙光股份”都会疑惑:它跟“中科曙光”是不是同一家公司?答案是否定的。曙光股份(600303)全称辽宁曙光汽车集团股份有限公司,主营客车、车桥及零部件,客户以公交公司、客运集团为主,与做服务器的中科曙光没有股权关系。

二、财务体检:近三年成绩单到底如何?
1. 收入与利润:波动中暗藏什么信号?
- 2021年营收28.4亿元,归母净利润-4.5亿元——疫情冲击公交采购,客车销量腰斩。
- 2022年营收26.1亿元,亏损收窄至-3.1亿元——成本控制见效,但新能源补贴退坡拖累毛利。
- 2023年营收29.7亿元,扭亏为盈0.18亿元——出口订单大增,轻客与皮卡贡献增量。
2. 现金流:账面有钱为何仍被质疑?
截至2023年末,公司货币资金11.2亿元,短期借款仅2.3亿元,表面看偿债无忧。但细拆现金流量表,经营现金流连续三年为负,主要因应收账款高企——公交客户回款周期长,2023年末应收账款高达15.6亿元,占流动资产比例超50%。
三、行业赛道:客车市场还有故事可讲吗?
1. 国内需求:公交电动化进入尾声?
2015-2020年新能源公交渗透率从15%飙升至90%,红利期已过。2024年起,新增公交采购以替换需求为主,年复合增速预计低于5%。
2. 出口市场:曙光的机会在哪?
2023年公司出口收入占比从8%提升至22%,核心市场为中东、拉美及东南亚。这些地区排放标准滞后中国5-8年,柴油客车仍有3-5年窗口期。2024年公司已签沙特200辆轻客订单,单价较国内高30%。
四、技术看点:氢燃料布局是噱头还是真章?
2023年7月,曙光股份公告与清华大学苏州汽车研究院合作开发8.5米氢燃料电池公交,计划2025年小批量示范运营。但需注意:
- 目前仅完成样车试制,尚未进入工信部目录;
- 氢燃料系统成本约120万元/辆,若无地补,全生命周期经济性仍弱于纯电。
五、股东博弈:华泰汽车出局后谁在控盘?
2022年7月,原大股东华泰汽车因债务纠纷被迫拍卖1.34亿股,北京维梓西投资管理有限公司以5.1亿元接盘,成为新实控人。新股东背景神秘,但动作迅速:

- 2023年12月,定增募资7.8亿元用于新能源客车扩产,发行价4.64元/股,较市价折价15%;
- 2024年3月,与辽宁交投集团签署战略协议,锁定未来3年1200辆公交订单。
六、估值拆解:当前股价到底贵不贵?
以2024年5月8日收盘价5.12元计算:
- 市净率(PB)1.8倍——低于客车行业平均2.3倍,但高于亏损转型的福田汽车(1.2倍);
- 市销率(PS)0.9倍——对比宇通客车(PS 1.4倍)仍有折价,反映市场对其盈利持续性存疑。
七、风险清单:哪些雷可能突然引爆?
1. 应收账款坏账
若地方财政压力加大,公交公司延迟付款,15.6亿元应收账款可能计提10%以上减值,直接吞噬全年利润。
2. 原材料价格反弹
2023年钢材价格下降使毛利率回升2.5个百分点,若2024年钢价上涨20%,客车毛利率将再度下滑至10%以下。
3. 氢燃料政策不及预期
目前氢燃料公交补贴依赖地方财政,若2025年国家层面不出台新的购置补贴,示范运营规模可能大幅缩水。
八、实战策略:短线、波段、长线分别怎么玩?
短线(1-3个月)
盯紧出口订单公告与氢燃料车型目录进展,事件驱动博弈,止损位设20日均线下方5%。

波段(6-12个月)
跟踪季度应收账款周转天数,若连续两季下降至180天以内,叠加钢价回落,可逢低布局。
长线(3年以上)
核心逻辑是氢燃料技术商业化+海外市场放量,需满足两个条件:
- 氢燃料系统成本降至60万元/辆以下;
- 出口收入占比稳定在40%以上。
若2026年两者达成,按15倍PE测算,合理估值区间8-10元。
还木有评论哦,快来抢沙发吧~