北京区排名到底看哪些维度?
提到“北京区排名”,大多数人第一反应是GDP高低,其实官方与民间榜单常用经济总量、财政收入、人均可支配、教育医疗密度、轨道交通里程、空气质量优良天数六大维度综合打分。若只看单一指标,结果往往失真。

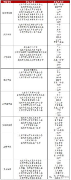
2024综合榜单:东城、海淀、西城为何稳居前三?
- 东城区:地均GDP全市第一,三甲医院密度全国第一,历史文化资源无可替代。
- 海淀区:GDP总量第一,国家级高新技术企业占全市45%,清华北大等顶尖高校聚集。
- 西城区:金融街贡献全市金融业增加值近40%,基础教育“牛小”数量最多。
哪个区教育资源最好?直接答案:西城≈海淀>东城
西城与海淀的“神仙打架”持续多年,核心差异在于:
- 小学到高中一体化:西城“直升校”比例高达62%,孩子一旦进入实验二小、育翔小学,九年一贯甚至十二年一贯的概率极大;海淀则靠“六小强”掐尖,竞争更残酷。
- 学区房价格天花板:西城德胜片区均价17万/㎡,海淀万柳片区15万/㎡,东城和平里片区13万/㎡,价差背后是家长用脚投票。
- 升学出口:西城清北录取人数略低于海淀,但“校额到校”指标更多,中等生逆袭机会大。
朝阳、丰台、通州:副中心崛起能否改写格局?
朝阳:国际学校+CBD双轮驱动
朝阳群众更关心“外籍子女学校哪家强”,顺义后沙峪、朝阳三里屯片区集中了北京70%的国际课程学校,IB平均分全国最高。若孩子未来走海外路线,朝阳优于传统教育强区。
丰台:丽泽商务区带来新变量
2024年丰台站TOD全面运营,丽泽金融区新增5万高薪岗位,连带推动“丰台一小+十二中”学区热度上涨,房价年涨幅8%,但教育底蕴仍落后西城海淀一个身位。
通州:行政副中心红利兑现中
北京学校、人大附通州校区等名校分校已招生,然而师资轮换周期需3-5年才能见真章。目前通州房价仅为西城1/3,适合预算有限但赌预期的家庭。
郊区黑马:昌平、大兴的教育突围战
昌平回龙观、大兴西红门凭借“回天计划”“南中轴规划”引入清华附昌平学校、北京十一学校大兴分校,硬件标准对标市区,但骨干教师占比不足30%是硬伤。

家长如何根据排名做决策?
问题1:纯投资买学区房,选西城还是海淀?
答:西城德胜、月坛片区因“731政策”锁死学籍,房价波动小;海淀万柳、上地片区受互联网大厂裁员影响,2023年回调5%,长期仍看涨但短期风险高。
问题2:非京籍家庭如何最大化教育收益?
答:朝阳将台、太阳宫片区提供“四证”审核宽松的国际部,学费20万/年,可避开高考独木桥;若坚持公立路线,昌平北七家“共有产权房+清华附分校”组合性价比最高。
问题3:二孩家庭如何兼顾老大老二不同学段?
答:东城和平里片区拥有“和平里四小→171中学”直升通道,且小学间隔不超过800米,接送成本最低;海淀万寿路片区则需面对“五一小学→十一学校”摇号不确定性。
未来五年排名可能逆转的三大信号
- 教师轮岗制度化:若顶尖中学骨干教师每年强制流动10%,西城、海淀的“护城河”将被削弱。
- 多校划片全覆盖:2025年东城、西城拟全面实施“多校划片+随机派位”,学区房溢价或缩水30%。
- 郊区“教育飞地”出现:如昌平未来科学城、亦庄新城规划“从小学到研究生院”的垂直教育体系,可能复制深圳南山模式。
一句话看懂各区特色
西城:最稳的升学保险箱;海淀:最卷的天才竞技场;东城:最均衡的佛系选择;朝阳:最国际化的跳板;通州:最具想象力的潜力股;昌平:最便宜的“名校平替”。

还木有评论哦,快来抢沙发吧~